
Mon premier site dynamique : un CV numérique avec authentification.

Application Java (MVC) d'analyse de données muséales avec rendu SVG natif.

Site marchand complet avec Backend Flask et SQL.

Jeu de stratégie temps réel en Java (StdDraw).

Analyse de données JSON optimisée énergétiquement.

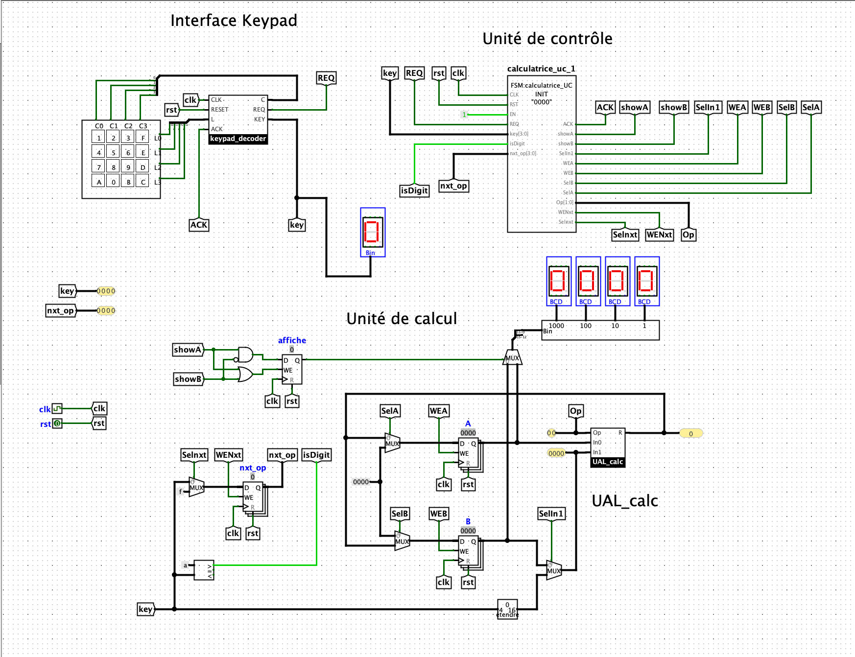
Conception matérielle d'une calculatrice complète sous Logisim.

Génération et résolution en Scala (Fonctionnel).
Calcul haute précision du énième chiffre de Pi.
Création d'un interpréteur et Pretty Printer.